Breaking News
  • Editor's Top Picked Article Vol 20(1), Jan 2025 issue
  • Important Announcement : APC
  • Editor's Top Picked Article Vol 18(2), 2023
  • Editor's recommended article Vol 18(1), 2023
Home

Main navigation

  • Home
  • About
    • About Us
    • Aim and scope
    • Editorial Board
    • Editorial Policies and Ethics
    • Fee policy
    • Browse Issues
  • Issues

    CURRENT ISSUE

    Vol. 21 No. 4 (suppl) : 2026
    BRIOWSE ISSUES

    Latest Issues

    • 5th TERMSYMPO 2025
      Issue 07 Apr, 2026
      Vol. 21 No. 4 (suppl) : 2026
    • 10th International Virtual Medical Research Symposium
      Issue 02 Mar, 2026
      Vol. 21 No. 3 (suppl) : 2026
    • Medicine & Health
      Issue 29 Jan, 2026
      Vol. 21 No. 1 : 2026
    • 17TH Medical Undergraduates' Annual Scientific Research Meeting
      Issue 08 Jan, 2026
      Vol. 21 No. 2 (suppl) : 2026
    • World Ethics Day Symposium
      Issue 07 Jan, 2026
      Vol. 21 No. 1 (suppl) : 2026
    more issues

    FEATURED

    medhealth
    20 Jan, 2025

    Vol. 20 No. 1 : 2025

  • For Authors
    • Guidelines for Authors
    • Keyword guideline (MeSH)
    • Submit Manuscript
  • For reviewer
    • Peer Review Process
  • Contact

Menu second

  • About
  • Issues
  • Gallery

Breadcrumb

  1. Home

Hajar Mohd Salleh Sahimi

  • Read more about Hajar Mohd Salleh Sahimi

Mohd Muhaimin Mohd Hasni

  • Read more about Mohd Muhaimin Mohd Hasni
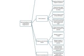
Challenges in Regulating Emotion among Malaysian Adolescents: A Qualitative Secondary Data Analysis
Original Article 21 Jul, 2025

Myrna Nurlatifah Zakaria

  • Read more about Myrna Nurlatifah Zakaria

Ghee Seong Lim

  • Read more about Ghee Seong Lim

Noor Hayati Azami

  • Read more about Noor Hayati Azami

Nora Sakina Mohd Noor

  • Read more about Nora Sakina Mohd Noor

Abdul Azim Asy Abdul Aziz

  • Read more about Abdul Azim Asy Abdul Aziz
The Incidence of Mandibular Second Molar Distal Caries Associated with Impacted Mandibular Third Molar: A Retrospective Study and Management Guidelines
Original Article 21 Jul, 2025

Farah Hanan Fathihah Jaffar

  • Read more about Farah Hanan Fathihah Jaffar

Pagination

  • First page « First
  • Previous page ‹ Previous
  • …
  • Page 25
  • Page 26
  • Page 27
  • Page 28
  • Current page 29
  • Page 30
  • Page 31
  • Page 32
  • Page 33
  • …
  • Next page Next ›
  • Last page Last »
Subscribe to

Recent Articles

  • 01
    5th TERMSYMPO 2025
  • 02
    10th International Virtual Medical Research Symposium
  • 03
    Iatrogenic Tracheal Injury During Hemithyroidectomy: A Case Report
  • 04
    Fatal Wilkie’s Syndrome Complicated by Aspiration Pneumonia in an Adolescent with Autism: A Case Report
  • 05
    Recurrent Kimura Disease of the Submandibular Region After Prolonged Remission to Radiotherapy and Its Challenges
  • 06
    Retropharyngeal Abscess with a Missed Migrating Foreign Body: A Case Report

Contact info

Secretariat of Research & Innovation, Faculty of Medicine Universiti Kebangsaan Malaysia
Level 6, Preclinical Building,
Jalan Yaacob Latif,
Bandar Tun Razak,
56000 Cheras
  • Kuala Lumpur, Malaysia
  • 03-91458798
  • medhealthukm@gmail.com

Explore

  • About Us
  • Advertise
  • Terms & Conditions
  • Privacy Policy
  • Careers
  • News

Guidelines

  • Author guidelines
  • Keyword guideline (MeSH)
  • Reviewer Guidelines

Newsletter subscription

Subscribe to our newsletters. Never miss an issue or our latest news.
The subscriber's email address.
Manage existing

User login

"Start your submission journey and see your research make a greater impact."

© Copyright Medicine and Health UKM 2025. All Rights Reserved.