Abstrak
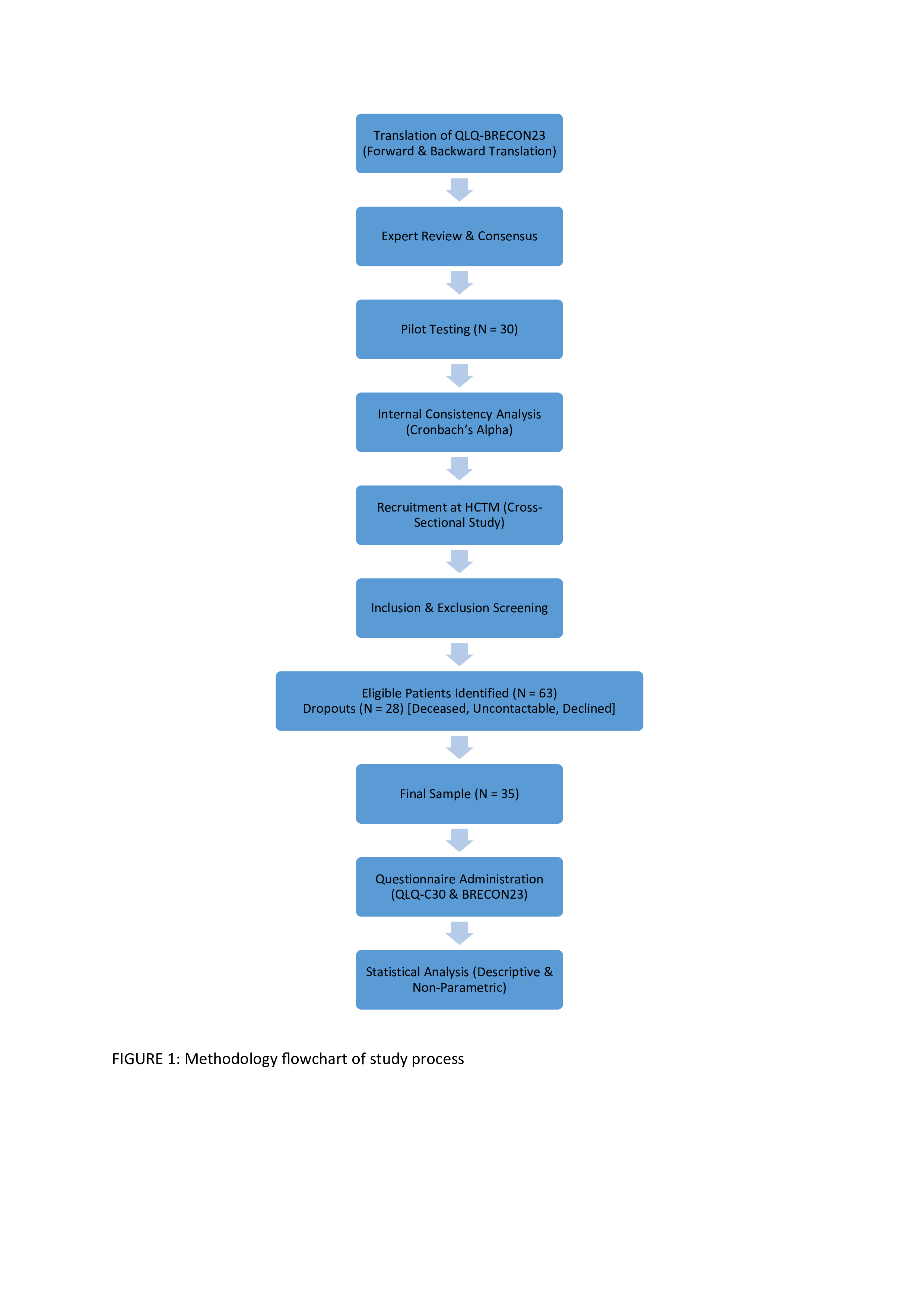
Rekonstruksi payudara selepas mastektomi memainkan peranan utama dalam mengembalikan bentuk fizikal dan kesihatan psikologi wanita yang mengalami barah payudara. Walaupun kajian antarabangsa sudah mengenalpasti peranannya dalam kualiti hidup (QoL) dan kepuasan seseorang, maklumat dalam Malaysia masih terhad. Kajian ini menilai QoL dan tahap kepuasan selepas menjalani pembedahan rekonstruksi payudara dalam kalangan wanita Malaysia yang menjalani rekonstruksi payudara menggunakan penilaian yang diiktiraf. Kajian ini menggunakan reka bentuk dua fasa iaitu fasa validasi soal-selidik dan analisis keratan rentas. Kajian EORTC QLQ-BRECON23 telah diterjemahkan ke Bahasa Malaysia dan disahkan dari segi konsistensi dalaman. Seterusnya, seramai 35 orang wanita yang telah menjalani rekonstruksi payudara dalam satu atau dua peringkat, menggunakan otot sendiri, implan atau gabungan keduanya, di sebuah pusat rujukan tertiari telah menyertai kajian ini. Hasil yang dilaporkan oleh pesakit dinilai menggunakan soal selidik EORTC QLQ-C30 dan QLQ-BRECON23 dalam versi Bahasa Ingggeris atau Bahasa Malaysia. Analisa deskriptif dan bukan parametrik telah dijalankan. Peserta melaporkan secara QoL keseluruhan yang tinggi (min skor kesihatan menyeluruh 79.5), dengan fungsi emosi mencatat skor tertinggi dalam domain QLQ-C30 (85.0). Fungsi seksual mendapat skor tertinggi dalam kajian BRECON23 (min 70.4). Tiada perbezaan ketara dalam QoL dan kepuasan didapati dalam jenis-jenis rekontruksi yang berlainan. Walau bagaimanapun, skor QoL dan fungsi seksual yang lebih tinggi dilaporkan dalam kalangan pesakit yang menjalani rekonstruksi dalam satu peringkat serta mereka
yang mengekalkan atau menjalani rekonstruksi kompleks puting-areola. Rekonstruksi payudara didapati
menghasilkan keadaan pasca pembedahan yang positif dari segi kepuasan dan QoL, terutamanya dari segi emosi dan kesihatan seksual. Peringkat rekonstruksi dan pengekalan kompleks puting dan areola mungkin menyumbang kepada hasil yang lebih baik. Penglibatan dalam mencapai keputusan rawatan, rujukan awal pesakit dan maklumat yang dapat diterima oleh pesakit-pesakit bersesuaian dengan adat
resam mereka adalah penting. Kajian yang melibatkan lebih banyak pusat rawatan adalah diperlukan untuk mengesahkan dapatan dalam kajian ini.
Kata Kunci :
Barah payudara; BRECON23; EORTC QLQ-C30; kualiti hidup; mastektomi; rekonstruksi,