Hello Visitor!
Log In
or
Register
Home
My profile
Home
About
About M&H
Aims and Scope
Editorial Board
Reviewers
Issues
Current Issue
Browse Archive
Search
Article In Press
For Authors
Instruction To Authors
Online Submission
For Reviewers
Instruction To Reviewers
Contact
Reviewer Agreement Form
Search issue
MEDICINE & HEALTH
About
Aims and Scope
Editorial Policies and Guidelines
Editorial Board
Issues
Current Issue
Browse Archive
For Authors
Guidelines for Authors
Submit manuscript
Keyword guideline (MeSH)
Guidelines for online submission
For Reviewers
Review Comments Form
Reviewer Agreement Form
Guide for Reviewer
Related Links
Universiti Kebangsaan Malaysia
UKM Medical Centre
Centre for Research and Instrumentation Management
Centre for Graduate Management
Home
Share
|
penilaian
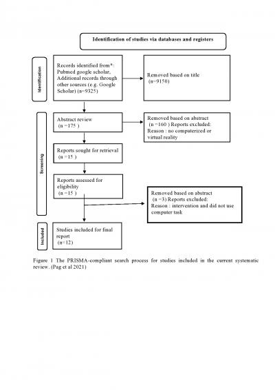
Virtual Reality for OCD
Article |
December 13, 2022 - 10:18am
| By
BAHARIM NS
,
SHARIP S
,
SARNIN EF1
,
MAHADY ZA
,
SHARIP Z
Related Terms:
computer
narrative
OCD
review
virtual reality
Review article
Komputer
naratif
OCD
penilaian
reality maya
Patient Satisfaction with Preoperative Evaluation
Article |
June 30, 2020 - 12:13pm
| By
lee sy
,
cheah sk
,
Muhammad M
,
Aniza I
Related Terms:
evaluation
Original article
patient satisfaction
perioperative care
pre-operation
preanaesthetic clinic
kepuasaan pesakit
klinik pra-anestetik
penilaian
penjagaan perioperatif
pra-operasi
Healthcare Simulation in Malaysia
Article |
June 27, 2019 - 3:58pm
| By
Ismail MS
,
JOHAR MJ
,
Siraj HH
,
Arif K
,
Jalina K
,
Iva MI
,
Saidah MH
,
BALAKRISHNIAN M
,
Syahira J
,
Phrampus PE
Related Terms:
assessment
medical education
Original article
simulation
simulation training
skills.
latihan simulasi
pendidikan perubatan
penilaian
skil klinikal